A locale defines the behavior of a program at run time according to the language and cultural conventions of a user's geographical area. Throughout the system, locales affect the following:
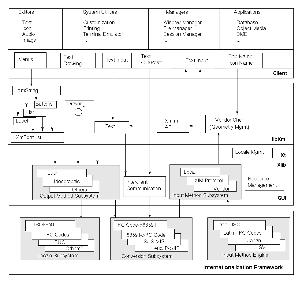
Figure 1-1 shows the kinds of information that should be external to an application to simplify internationalization.
Figure 1-1 Information external to the application
By keeping the language- and culture-dependent information separate from the application source code, the application does not need to be rewritten or recompiled to be marketed in different countries. Instead, the only requirement is for the external information to be localized to accommodate local language and customs.
An internationalized application is also adaptable to the requirements of different native languages, local customs, and character-string encodings. The process of adapting the operation to a particular native language, local custom, or string encoding is called localization. A goal of internationalization is to permit localization without program source modifications or recompilation.
For a quick overview of internationalization, refer to X/Open CAE Specification System Interface Definition, Issue 4, X/Open Company Ltd., 1992, ISBN: 1-872630-46-4.
The interfaces defined within the X/Open specification are capable of supporting a large set of languages and territories, including:
It is important that each layer within the desktop use the proper set of standards interfaces defined for internationalization to ensure end users get a consistent, localized interface. The definition of a locale and the common open set of locale-dependent functions are based on the following specifications:
Figure 1-2 Common internationalized system
$LANG or the xnlLanguage resource. Locale environment variables, such as LC_ALL, LC_CTYPE, and LANG, can be used to control the environment. See "Xt Locale Management" for more information.
The LC_CTYPE category of the locale is used by the environment to identify the locale-specific features used at run time. The fonts and input method loaded by the toolkit are determined by the LC_CTYPE category.
Programs that are enabled for internationalization are expected to call the XtSetLanguageProc() function (which calls setlocale() by default) to set the locale desired by the user. None of the libraries call the setlocale() function to set the locale, so it is the responsibility of the application to call XtSetLanguageProc() with either a specific locale or some value loaded at run time. If applications are internationalized and do not use XtSetLanguageProc(), obtain the locale name from one of the following prioritized sources to pass it to the setlocale() function:
setlocale() function use the $LC_* and $LANG environment variables to determine locale settings. Specifically, setlocale (LC_ALL, "") specifies that the locale should be checked and taken from environment variables in the order shown in Table 1-1 for the various locale categories.
Table 1-1 Locale Categories
The toolkit already defines a standard command-line option (-lang) and a resource (xnlLanguage). Also, the resource value can be set in the server RESOURCE_MANAGER, which may affect all clients that connect to that server.
The desktop already supports fonts by way of the XFontStruct data structure defined by Xlib; yet, the encoding of the characters within the font must be known to an internationalized application. To communicate this information, the program expects that all fonts at the server are identified by an X Logical Font Description (XLFD) name. The XLFD name enables users to describe both the base characteristics and the charset (encoding of font glyphs). The term charset is used to denote the encoding of glyphs within the font, while the term code set means the encoding of characters within the locale. The charset for a given font is determined by the CharSetRegistry and CharSetEncoding fields of the XLFD name. Text and symbols are drawn as defined by the codes in the fonts.
A font set (for example, an XFontSet data structure defined by Xlib) is a collection of one or more fonts that enables all characters defined for a given locale to be drawn. Internationalized applications may be required to draw text encoded in the code sets of the locale where the value of an encoded character is not identical to the glyph index. Additionally, multiple fonts may be required to render all characters of the locale using one or more fonts whose encodings may be different than the code set of the locale. Since both code sets and charsets may vary from locale to locale, the concept of a font set is introduced through XFontSet.
While fonts are identified by their XLFD name, font sets are identified by a list of XLFD names. The list can consist of one or more XLFD names with the exception that only the base characteristics are significant; the encoding of the desired fonts is determined from the locale. Any charsets specified in the XLFD base name list are ignored and users need only concentrate on specifying the base characteristics, such as point size, style, and weight. A font set is said to be locale-sensitive and is used to draw text that is encoded in the code set of the locale. Internationalized applications should use font sets instead of font structs to render text data.
A font list is a libXm Toolkit object that is a collection of one or more font list entries. Font sets can be specified within a font list. Each font list entry designates either a font or a font set and is tagged with a name. If there is no tag in a font list entry, a default tag (XmFONTLIST_DEFAULT_TAG) is used. The font list can be used with the XmString functions found in the libXm Toolkit library. A font list enables drawing of compound strings that consist of one or more segments, each identified by a tag. This allows the drawing of strings with different base characteristics (for example, drawing a bold and italic string within one operation). Some non-XmString-based widgets, such as XmText of the libXm library, use only one font list entry in the font list. Motif font lists use the suffix : (colon) to identify a font set within a font list.
The user is generally asked to specify either a font list (which may contain either a font or font set) or a font set. In an internationalized environment, the user must be able to specify fonts that are independent of the code set because the specification can be used under various locales with different code sets than the character set (charset) of the font. Therefore, it is recommended that all font lists be specified with a font set.
-dt-application-medium-r-normal-serif-*-*-*-*-p-*-iso8859-1
OR
-*-r-*-14-*iso8859-1
Remember that a font set specification is determined by the locale that is running. For example, the ja_JP Japanese locale defines three fonts (character sets) necessary to display all of its characters; the following identifies the set of Gothic fonts needed.
-dt-mincho-medium-r-normal--14-*-*-m-*-jisx0201.1976-0,-dt-mincho-medium-r-normal--28-*-*-*-m-*-jisx0208.1983-0:
-dt-*-medium-*-24-*-m-*:
Each entry can be tagged with a name that is used when drawing a compound string. The tags are application-defined and are usually names representing the expected style of font; for example, bold, italic, bigbold. A null tag is used to denote the default entry and is associated with the XmFONTLIST_DEFAULT_TAG identifier used in XmString functions.
A font tag is identified when it is prefixed with an = (equal sign); for example, =bigbold (this matches the first font defined at the server). If an = is specified but there is no name following it, the specification is considered the default font list entry.
A font set tag is identified when it is prefixed with a : (colon); for example, :bigbold (this matches the first server set of fonts that satisfy the locale). If a : is specified but no name is given, the specification is considered the default font list entry. Within a font list entry specification, a base name list is separated by ; (semicolons) rather than by , (commas).
-*-r-*-14-*: ,\ # default font list entry-*-b-*-18-*:bigbold # Large Bold fonts
Use of XLFD font names permits international applications to obtain the fonts needed for a variety of locales from a single locale-independent base font name. The single base font name specifies a family of fonts whose members are encoded in the various charsets needed by the locales of interest.
An XLFD base font name can explicitly name the font's charset needed for the locale. This enables the user to specify an exact font for use with a charset required by a locale, fully controlling the font selection.
If a base font name is not an XLFD name, an attempt is made to obtain an XLFD name from the font properties for the font.
The following algorithm is used to select the fonts that are used to display text with font sets.
For each charset required by the locale, the base font name list is searched for the first of the following cases that names a set of fonts that exist at the server.
"-dt-mincho-Medium-R-Normal-*-*-*-*-*-M-*-JISX0208.1983-0,\
-dt-mincho-Medium-R-Normal-*-*-*-*-*-M- \
*-JISX0201.jisx0201\.1976-1,\
-dt-song-Medium-R-Normal-*-*-*-*-*-M-*-GB2312-1980.0,\
-*-default-Bold-R-Normal-*-*-*-*-M-*-ISO8859-1"
You can supply a base font name list that omits the charsets, which selects fonts for each required code set, as shown in the following example:
"-dt-Fixed-Medium-R-Normal-*-*-*-*-*-M-*,\
-dt-Fixed-Medium-R-Normal-*-*-*-*-*-M-*,\
-dt-Fixed-Medium-R-Normal-*-*-*-*-*-M-*,\
-*-Courier-Bold-R-Normal-*-*-*-*-M-*"
Alternatively, the user can supply a single base font name that selects from all available fonts that meet certain minimum XLFD property requirements, as shown in the following example:
"-*-*-*-R-Normal--*-*-*-*-*-M-*"
XmText[Field] widgets are enabled to interface with input methods provided by each locale. In addition, the dtterm client is enabled to use input methods.
By default, each internationalization client that uses the libXm Toolkit uses the input method associated with a locale specified by the user. The XmNinputMethod resource is provided as a modifier on the locale name to allow a user to specify any alternative input method.
The user interface of the input method consists of several elements. The need for these areas is dependent on the input method being used. They are usually needed by input methods that require complex input processing and dialogs. See Figure 1-3 for an illustration of these areas.
Figure 1-3 Example of VendorShell widget with auxiliary (Japanese)
Figure 1-4 Example of OffTheSpot preediting with the VendorShell widget (Japanese)
In the system environment, when preediting using an input method, the preedit string being preedited may be highlighted in some form depending on the input method.
To use OffTheSpot mode, set the XmNpreeditType resource of the VendorShell widget either with the XtSetValues() function or with a resource file. The XmNpreeditType resource can also be set as the resource of a TopLevelShell, ApplicationShell, or DialogShell widget, all of which are subclasses of the VendorShell widget class.
Text widget that has the current focus). The characters in a preedit area are displayed at the cursor position as an overlay window, and they can be highlighted depending on the input method. Although a preedit area may consist of multiple lines in OverTheSpot mode. The preedit area is always within the MainWindow area and cannot cross its edges in any direction.
Keep in mind that although the preEdit string under construction may be displayed as though it were part of the Text widget's text, it is not passed to the client and displayed in the underlying edit screen until preedit ends. See Figure 1-5 for an illustration.
To use OverTheSpot mode explicitly, set the XmNpreeditType resource of the VendorShell widget either with the XtSetValues() function or with a resource file. The XmNpreeditType resource can be set as the resource of a TopLevelShell, ApplicationShell, or DialogShell widget because these are subclasses of the VendorShell widget class.
Figure 1-5 Example of OverTheSpot preediting with the VendorShell widget (Japanese)
Figure 1-6 Example of Root preediting with the VendorShell widget (Japanese)
VendorShell widget provides geometry management so that a status area is rearranged at the bottom corner of the VendorShell window if the VendorShell window is resized.
VendorShell widget is the MainWindow widget. It can be any container widget, such as a RowColumn widget. The user creates the container widget as the child of the VendorShell widget.MainWindow widget subtree that currently has focus. The Motif application programmer using existing widgets does not need to worry about the focus area. The important information to remember is that only one widget can have input method processing at a time. The input method processing moves to the window (widget) that currently has the focus.
However, if two clients have different code sets but compatible character sets, ICCC enables these clients to pass information with no data lost. If code sets of the two clients are not identical, CompoundText encoding is used as the interchange with the COMPOUND_TEXT atom used. If data being communicated involves only portable characters (7-bit, ASCII, and others) or the ISO8859-1 code set, the data is communicated as is with no conversion by way of the XA_STRING atom.
Titles and icon names need to be communicated to the Window Manager using the COMPOUND_TEXT atom if nonportable characters are used; otherwise, the XA_STRING atom can be used. Any other encoding is limited to the ability to convert to the locale of the Window Manager. The Window Manager runs in a single locale and supports only titles and icon names that are convertible to the code set of the locale under which it is running.
The libXm library and all desktop clients should follow these conventions.